财经绿动力财经绿动力
  • 首页
  • 金融
  • 并购重组
  • 融资
  • 中介机构
  • 股市风云
  • 证券
  • 业界资讯
  • 企业动态
  • 财经头条
  • 首页
  • 金融
  • 并购重组
  • 融资
  • 中介机构
  • 股市风云
  • 证券
  • 业界资讯
  • 企业动态
  • 财经头条
  • 朱雀基金高管变更公告未涉及董事长?业内人士回应:董事长不属于高管,未在临时信披要求之列

    .u-top-list li { margin-right:0px; } .u-top-list li a{ margin-right:0px; font-si...

    #中介机构
    朱雀基金高管变更公告未涉及董事长?业内人士回应:董事长不属于高管,未在临时信披要求之列
  • 三季度券商私募资管20强榜单出炉:5家超3000亿元,华安资管首次“入围”

    .u-top-list li { margin-right:0px; } .u-top-list li a{ margin-right:0px; font-si...

    #中介机构
    三季度券商私募资管20强榜单出炉:5家超3000亿元,华安资管首次“入围”
  • 证监会副主席李明:提升A股投资价值,为投资者创造长期回报

      “鼓励和支持更多外资机构来华投资展业,打造‘投资中国’品牌。”11月7日,在2024年上海证券交易所国际投资者大会上,中国证监会副主席李明进行致辞时表示,中国证监会坚持为国际投资者打造良好投资环境,坚定不移推进资本市场对外开放,努力打造...

    #业界资讯
    证监会副主席李明:提升A股投资价值,为投资者创造长期回报
  • 步长制药前三季度净利同比下滑66% 销售费用32.7亿元是净利润10倍

      中国网财经11月7日讯(记者 刘小菲)近期,步长制药发布2024年三季报。1-9月,步长制药实现营业收入85.14亿元,同比下滑14.71%;归属于上市公司股东的净利润3.13亿元,同比下滑66.18%。图片来源于网络,如有侵权,请联系...

    #业界资讯
    步长制药前三季度净利同比下滑66% 销售费用32.7亿元是净利润10倍
  • MSCI中国指数调整:新纳入首创证券、华勤技术、龙芯中科和天风证券

      北京时间11月7日早间,全球知名指数公司明晟(MSCI)公布了半年度审核变更结果。在本次调整中,MSCI中国指数新纳入4只中国股票,剔除20只。本次调整结果将于2024年11月25日收盘后生效。图片来源于网络,如有侵权,请联系删除  ...

    #业界资讯
    MSCI中国指数调整:新纳入首创证券、华勤技术、龙芯中科和天风证券
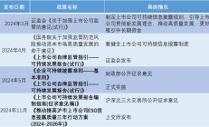
  • 上市公司编制可持续发展报告将有参考性规范

      沪深北交易所发布征求意见稿 总结实践经验 提供具体适用解释图片来源于网络,如有侵权,请联系删除   上市公司编制可持续发展报告将有参考性规范图片来源于网络,如有侵权,请联系删除   沪深北交易所11月6日消息,根据沪深北交易所5月1...

    #业界资讯
    上市公司编制可持续发展报告将有参考性规范
  • 掌阅科技实控人张凌云减持860万股股份 合计套现金额超1.46亿元

      中国网财经11月7日讯 11月6日,掌阅科技(603533.SH)发布公告称,公司收到控股股东、实控人之一的张凌云发来的告知函,张凌云通过大宗交易减持860万股公司股份,占公司股本总数的1.96%,并提前终止此次减持计划。上述减持事项完...

    #股市风云
    掌阅科技实控人张凌云减持860万股股份 合计套现金额超1.46亿元
  • 健尔康上市首日暴涨379% 动态市盈率63倍远超同行“风险大”

      中国网财经11月7日讯(记者 刘小菲)健尔康今日正式登陆A股,截至收盘每股报价70.08元,涨幅378.36%,动态市盈率62.94倍,而同行业可比公司振德医疗、奥美医疗今日的动态市盈率分别为31.19倍、24.58倍,稳健医疗的动态市...

    #中介机构
    健尔康上市首日暴涨379% 动态市盈率63倍远超同行“风险大”
  • ST九芝及相关当事人收深交所通报批评 涉实控人李振国资金占用事件

      中国网财经11月7日讯 昨日,因控股股东、实控人、时任董事长李振国资金占用事件,深交所对ST九芝及李振国、时任总经理徐向平,时任财务总监张梁彬全部予以通报批评处分。图片来源于网络,如有侵权,请联系删除   深交所表示,根据湖南证监局《...

    #中介机构
    ST九芝及相关当事人收深交所通报批评 涉实控人李振国资金占用事件
  • 冠通期货因资产管理业务存在违规被出具警示函

      中国网财经11月7日讯 日前,北京证监局公布相关行政处罚信息显示,冠通期货股份有限公司(简称:冠通期货)因在开展资产管理业务过程中存在多项违规,被出具警示函。同时,多位冠通期货违规相关负责人一并被出具警示函。据冠通期货自述,公司在金融衍...

    #融资
    冠通期货因资产管理业务存在违规被出具警示函
‹‹ ‹ 303 304 305 306 307 308 309 310 311 312 › ››
热门文章
  • 江苏信托2024年营收同比增长4.44% 利润总额同比增长13.67%
  • 央行行长潘功胜:将创新推出债券市场“科技板”
  • 2024数字经济领航者交流大会在京召开 数实融合助力新质生产力发展
  • 中银基金官宣新任董事长;首批科创创业人工智能ETF陆续上市
  • 证监会将启动实施深化创业板改革 择机推出再融资储架发行制度
  • 人保车险|节假日出行:二手车险如何选
  • 基孔肯雅热引发关注 上市公司多维度助力防控
  • 央行:9月末社会融资规模存量为402.19万亿元 同比增长8%
  • 山西焦煤被约谈:一月内发生多起安全事故,两煤矿停产整顿
  • 人保车险|车险守护您的每一次出行
  • Copyright © 2024 dw 版权所有

    备案号:蜀ICP备2024051291号-1

    本站部分内容为转载,不代表本站立场,如有侵权请联系处理。