摩尔线程冲击国产GPU第一股
IPO排队不足三个月,摩尔线程智能科技(北京)股份有限公司(以下简称“摩尔线程”)冲击“国产GPU第一股”迎来关键节点,公司将于9月26日上会。IPO速度之快,既体现了摩尔线程的市场热度之高,也体现了监管之重视。

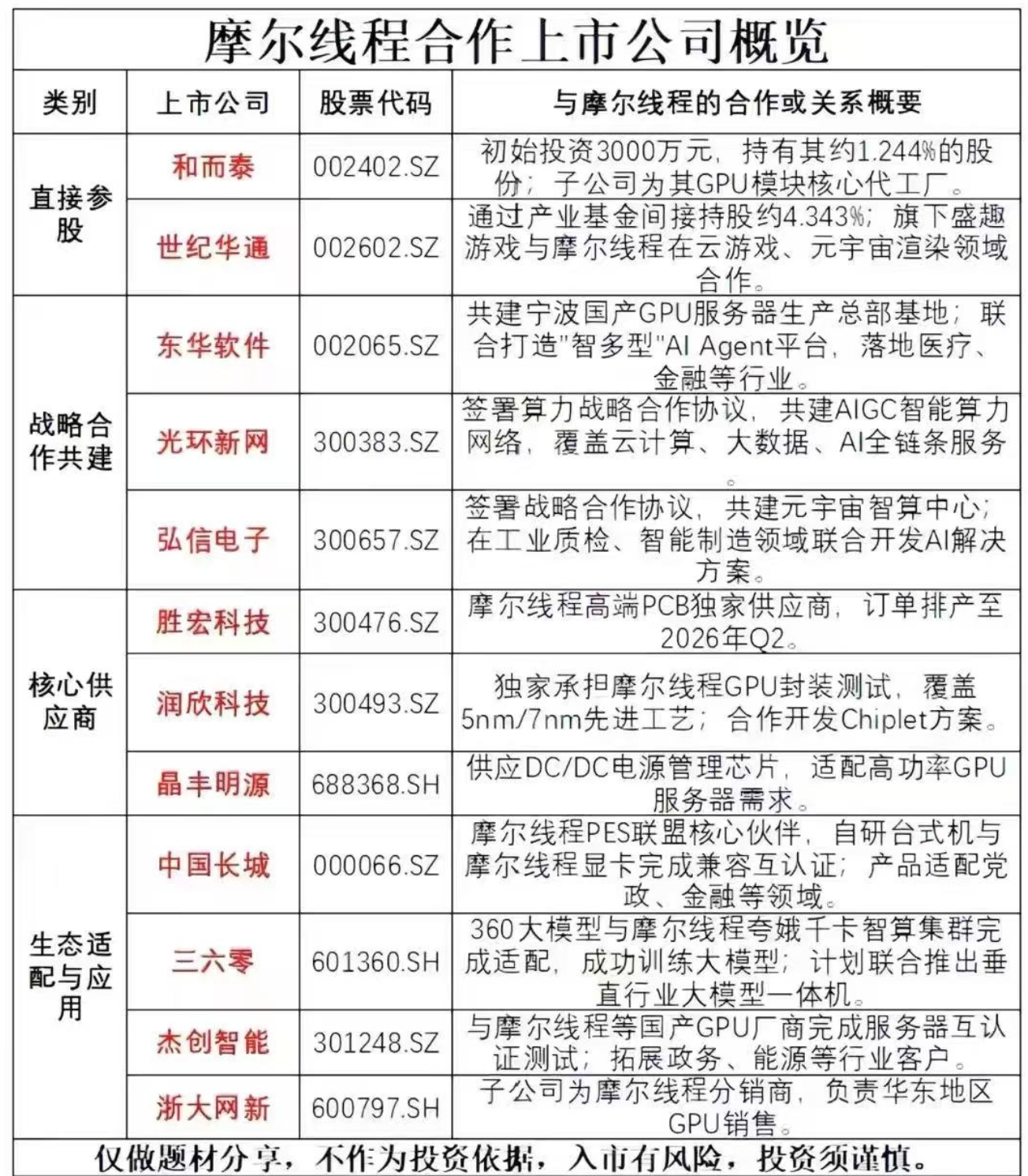
图片来源于网络,如有侵权,请联系删除
经同花顺iFinD统计,公司凭借80亿元募资金额成为年内最大的IPO上会项目。值得一提的是,摩尔线程IPO上会消息披露后,9月22日,海光信息、芯原股份等GPU概念个股集体迎来一波大涨行情。
IPO“闪电”上会
从今年6月30日IPO获得受理,到9月26日上会,摩尔线程仅用了不足三个月的时间,上会速度之快,市场少见。
作为一家主要从事GPU及相关产品研发、设计和销售的企业,摩尔线程自2020年成立以来,以自主研发的全功能GPU为核心,为AI、数字孪生、科学计算等高性能计算领域提供计算加速平台。
截至今年上半年末,公司已推出“苏堤”“春晓”“曲院”“平湖”四代GPU芯片架构,并围绕芯片构建了板卡、一体机、智算集群等多种层级形态的全线产品矩阵。
依托自主研发的MUSA全功能GPU架构,摩尔线程实现了从芯片到系统的全栈技术突破,并且完成了与PyTorch、Paddle-Paddle等主流框架的生态适配,和超150家行业软件的兼容认证,在海外巨头GPU硬件与生态的双重垄断中撕开一道口子。
上交所官网显示,摩尔线程科创板IPO申请于2025年6月30日获得受理,同年7月17日进入问询阶段,期间经历两轮问询后,上交所上市审核委员会定于9月26日召开2025年第40次上市审核委员会审议会议,审核公司首发事项。这也意味着排队不足三个月,摩尔线程就迎来了上会机会,冲击“国产GPU第一股”的进程再进一步。
北京社科院副研究员王鹏向北京商报记者分析称,摩尔线程IPO推进速度背后,是国家对GPU产业“自主可控”的迫切需求。政策端,GPU作为AI、高性能计算核心硬件被纳入“新基建”关键领域,监管层通过快速审核释放支持信号;产业端,企业已在真实场景实现商业化,技术可行性获认可;资本端,国际GPU市场高度集中,国内亟待培育本土标杆企业。
本次冲击上市,摩尔线程拟募集资金约80亿元,将用于摩尔线程新一代自主可控AI训推一体芯片研发项目、摩尔线程新一代自主可控图形芯片研发项目、摩尔线程新一代自主可控AI SoC芯片研发项目、补充流动资金。
经同花顺iFinD统计,截至目前,沪深北交易所年内已安排上会IPO企业共有56家,还有摩尔线程等4家被安排在9月24日—9月26日上会迎考。在已上会的56家企业中,西安奕斯伟材料科技股份有限公司以49亿元的募资额位列第一。伴随着摩尔线程上会,公司也将凭借80亿元的募资金额成为年内最大IPO上会项目。
三年半研发投入43.66亿元
科创板IPO进展“飞速”的摩尔线程,在研发投入上毫不吝啬。
招股书显示,2022—2024年以及2025年上半年,摩尔线程研发费用分别约为11.16亿元、13.34亿元、13.59亿元、5.57亿元,合计约43.66亿元;研发费用率分别为2422.51%、1076.31%、309.88%和79.33%。与此同时,截至2025年6月30日,公司拥有研发人员873人,占员工总人数比例为77.81%,其中硕士及以上学历人员占比超过75%。
极具前瞻性的布局,让摩尔线程的业务及技术积累,与当前AI算力爆发背景下的产业需求高度契合。报告期内,公司也实现了业绩的飞速增长。
2022—2024年,摩尔线程实现营业收入分别约4608.83万元、1.24亿元、4.38亿元,接连大幅增长;对应实现归属净利润分别约-18.4亿元、-16.73亿元、-14.92亿元,持续减亏。另外,2025年上半年,公司实现营业收入约为7.02亿元;对应实现归属净利润约为-2.71亿元。
招股书显示,报告期内,摩尔线程对前五大客户的销售额占比分别为89.86%、97.45%、98.16%、98.29%。其中,公司于2025年上半年对新增第一大客户R销售占比为56.63%。
另外,由于摩尔线程仍在发展初期,销售规模处于逐步提升的过程,原材料采购和研发投入等资金需求较大,导致公司报告期内经营活动产生的现金流量净额始终为负值。财务数据显示,2022—2024年以及2025年上半年,公司经营活动产生的现金流量净额分别约-14.35亿元、-11.29亿元、-18.28亿元、-10.37亿元。
值得一提的是,摩尔线程的创始人张建中可谓“大有来头”。履历显示,张建中,中国国籍,硕士研究生学历,高级工程师。1990年5月—1992年3月,于冶金自动化研究设计院国家计算机实验室部门任高级研究员;1992年4月—2001年5月,于中国惠普有限公司任产品总经理;2001年6月—2006年3月,于戴尔(中国)有限公司全球客户部任总经理;2006年4月—2020年9月,于英伟达任全球副总裁,大中华区总经理;2020年10月摩尔线程开始运营后,以实控人身份参与公司经营管理,2023年11月至今任公司总经理,2023年12月至今任公司董事长。
截至招股书签署日,摩尔线程无单一持股30%以上的股东,不存在控股股东;截至2025年6月30日,张建中合计控制公司36.36%的股份,为公司实际控制人。
针对相关问题,北京商报记者向摩尔线程方面发去采访函进行采访,但截至记者发稿,未收到公司回复。
国产GPU热度持续“升温”
冲击“国产GPU第一股”,摩尔线程即将上会的消息也为市场再添一把火。
从交易行情来看,在摩尔线程IPO上会消息披露后,9月22日,A股GPU领域个股迎来一波普涨,截至当日收盘,景嘉微、海光信息、芯原股份分别收涨4.12%、10.7%、17.34%,其中,海光信息、芯原股份盘中股价均创下历史新高。
放眼如今的资本市场,国产GPU这一赛道也有了不少玩家,领域内诸如景嘉微、海光信息、芯原股份等多家百亿、千亿级市值上市公司现身。东吴证券研报指出,当前半导体产业的资本热度与AI算力需求爆发形成共振——AI芯片发展推动封装测试设备需求激增,尤其是SoC测试机和先进封装设备,因芯片功能复杂性提升需求显著增长,全产业链对高性能计算加速解决方案的需求持续攀升。
二级市场热度持续之下,壁仞科技、沐曦股份、瀚博半导体等国产GPU企业目前也纷纷启动了IPO进程。科方得智库研究负责人张新原向北京商报记者表示,科创板支持硬科技的初衷与GPU的战略属性高度契合,摩尔线程此次高效IPO反映了资本对硬科技的配置偏好已从“验证研发”升级为“验证落地”——当前行业重点关注产品性能稳定性、生态兼容性及性价比。
中国企业资本联盟副理事长柏文喜对北京商报记者表示,国产GPU行业已越过“0→1”阶段,正进入“1→N”放量期,整体前景向好。扎根于半导体产业升温、AI算力需求爆发的土壤,摩尔线程的上市颇具行业标杆意义——国产替代浪潮下,市场、政策、资本对“卡脖子”技术的集中支持,让国产GPU等硬科技企业相继跨越技术验证期,在成熟度达标后迈入规模化发展的下一程。
(责任编辑:王晨曦)
财经绿动力