11月权益类FOF普遍亏损,后市关注政策走向,存在提前启动春季行情的可能性
- 丨
- 丨
- 丨
- 丨
- 丨
- 丨
- 丨
- 丨
- 丨
- 丨
- 丨
- 丨
- 丨
- 丨

图片来源于网络,如有侵权,请联系删除
11月权益类FOF普遍亏损,后市关注政策走向,存在提前启动春季行情的可能性
2025-12-02 14:46:21

图片来源于网络,如有侵权,请联系删除
每经记者|任飞 每经编辑|叶峰
A股、债市近期出现明显的回调,使得FOF基金的业绩欠佳。整体来看,11月的FOF投资胜率明显偏低,不仅股票型FOF业绩全部告负,债券型FOF的月均业绩也出现负值。
债券型、股票型FOF单月业绩均值均告负
11月的股债两市体感均较冷,这不仅体现在市场的交易环节冷清,更是影响两市做多情绪的支撑要素减少的体现。
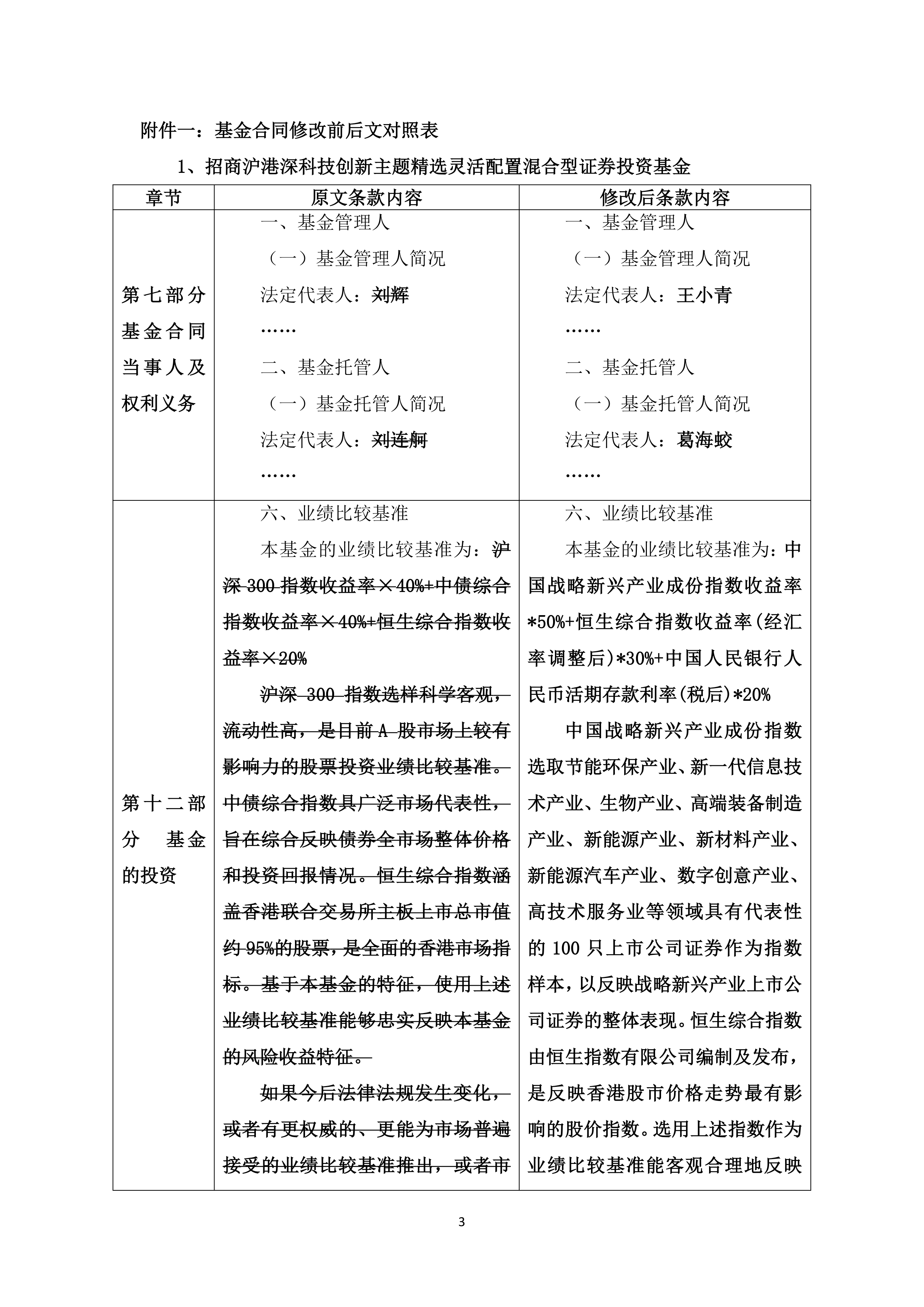
Wind统计显示,今年11月的公募FOF业绩惨淡,债券型、股票型FOF单月业绩均值都呈现负数,股票型FOF全部产品的单月业绩均告负。债券型FOF中,头部业绩产品里面,华夏聚益优选三个月A录得0.06%,建信添福悠享稳健A录得0.06%,其余全部在0.01%之下。
股票型FOF当中,同泰积极配置3个月A的单月业绩为-0.81%,已是所有同类型产品中业绩最好的一只。国泰行业轮动A单月业绩为-7.85%,工银睿智进取A录得-4.10%。
这样的表现与11月股债两市表现有关,11月沪指终结月线六连阳,市场震荡中凸显三大特征:权重抗跌、成交缩量、题材轮动加快。市场赚钱效应逐渐减弱。债市方面,今年11月,30年国债期货价格跌幅达到1.69%,10年期国债期货价格跌幅达到0.51%。从市场成交的情况来看,两类国债期货的单月成交额均比前月有所放量。
当然,从投资策略来看,股债均衡配置是目前一些机构力推的方法。博时基金桂征辉表示,这源于股票和债券资产往往“此消彼长”的特性。当股市上涨时,股票部分贡献收益;股市下跌时,债券部分通常可能因避险资金流入而上涨,从而缓冲损失。
桂征辉表示,这种策略的核心价值不是追求最高收益,而是在控制风险的前提下实现更好的投资体验。比如历史数据表明,在A股大幅调整的年份,债市常可能有不错表现,均衡组合的回撤可能远小于纯股票投资。
11月核心成长强于价值,后市关注政策风向
11月中上旬,消费、金融等防御性风格占优,国内宏观经济数据偏弱、美联储降息预期波动以及海外AI泡沫担忧,短期对科技成长有所压制;下旬,海外AI泡沫担忧暂缓,叠加美联储鸽派信号升温,全球风险偏好回暖,小盘成长风格领涨,成长风格修复力度强于价值。
金鹰基金权益研究部策略研究员金达莱分析指出,11月主要以“防御、调整、成长修复”的风格展开,“反内卷”受益的周期品种、红利、消费和地产建筑交替轮动,成长风格在月末反弹中弹性更大,其中TMT虽然月内波动较大,但通信、电子等细分领域结构上依旧表现亮眼。
展望12月,正值春季躁动布局期,产业趋势和国内政策有望指引结构方向。12月重磅会议将定调2026年经济方向,若稳增长政策前置发力(如反内卷、消费刺激),存在提前启动春季行情的可能性。
前期压制市场风偏的海外风险有所缓释,市场定价美联储12月大概率降息、AI泡沫论风险暂缓,经济回调后的科技方向也有望不断积蓄向上力量。
结构上,金鹰基金首席经济学家、基金经理杨刚表示,可关注:其一,作为未来经济增长牵引的新质生产力,从硬件的高增长向终端应用场景扩张,新兴产业重点方向以及在进一步打通从创新到收益的路径中所带来的新机遇等诸多方面。
其二,全国统一大市场建设,结构上重视服务消费的培育;其三,对经济转型中的结构性问题,如“反内卷”政策引导下,部分行业供给改善基础上存在需求增长预期的行业,或有望持续活跃。
前述人士表示,年末资金介入的意愿相对平淡,配置上仍需兼顾价值板块平衡波动。选择更多是行业和个股逻辑主导,看好非银(券商/保险/金融IT)、出口链(有色/电网设备/工程机械)、高股息的消费白马。
说明:11月各类公募FOF头部业绩产品统计 来源:Wind
封面图片来源:每日经济新闻
如需转载请与《每日经济新闻》报社联系。
未经《每日经济新闻》报社授权,严禁转载或镜像,违者必究。
读者热线:4008890008
特别提醒:如果我们使用了您的图片,请作者与索取稿酬。如您不希望作品出现在本站,可联系我们要求撤下您的作品。
- 1
- 2
- 3
- 4
- 5
- 6
- 7
- 8
- 9
- 10
欢迎关注每日经济新闻APP
财经绿动力