深交所发布创业板“轻资产、高研发投入”认定标准
记者从深圳证券交易所获悉,6月30日,深交所发布《深圳证券交易所股票发行上市审核业务指引第8号——轻资产、高研发投入认定标准》,自发布之日起施行。

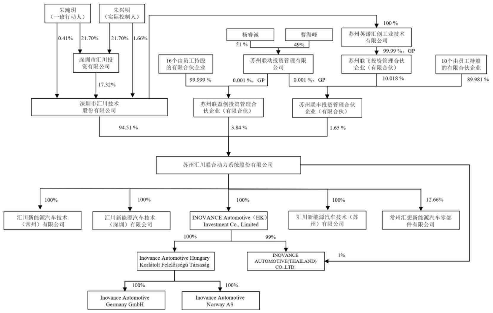
图片来源于网络,如有侵权,请联系删除
此次发布的指引在总结前期发布相关认定标准和落地案例的基础上,根据创业板上市公司成长性、创新性特点明确了创业板“轻资产、高研发投入”的认定标准,以更好服务科技创新和新质生产力发展。
在“轻资产”认定标准方面,根据指引,要求公司最近一年末固定资产、在建工程、土地使用权、使用权资产、长期待摊费用以及其他通过资本性支出形成的实物资产合计占总资产比重不高于20%。
在“高研发投入”认定标准方面,根据指引,要求公司最近三年平均研发投入占营业收入比例不低于15%;或最近三年累计研发投入不低于3亿元且最近三年平均研发投入占营业收入比例不低于3%。
同时,指引对于适用研发投入不低于3亿元标准的上市公司,新增研发投入占比不低于3%的底线要求,旨在保障研发投入质量,避免仅因规模体量大而满足“高研发投入”标准。
指引还明确了负面情形,根据指引,上市公司股票被实施退市风险警示或者其他风险警示的,发行证券募集资金用于补充流动资金和偿还债务的比例不得超过募集资金总额的30%,体现出“扶优限劣”的监管导向。
创业板是A股市场服务科技创新的先行板块和重要组成部分。业内人士表示,本次明确认定标准,增强了制度的适应性,符合相关标准的上市公司不再受30%补流比例限制,无需提前规划资本性支出项目,有效提升了相关公司融资灵活性,将助推其加大主营业务相关研发投入,提升科技创新能力。
(责任编辑:朱赫)
财经绿动力